拓展IO资料

拓展IO简介

提示

电脑模拟器上没有外部IO,拓展IO指令只能在真机上测试,不保证在电脑模拟器上的效果。

拓展IO,fpc接口规格是fpc 1.0*10 。

IO口上提供5V电源,但是所有系列拓展IO口电平都是3.3V,如果外部向串口屏IO口输入高电压,也不建议超过3.3V,否则可能会损坏串口屏。

扩展板属于选配开发套件,不是标配配件,如果需要请单独购买,请知晓。您也可以自行设计,请参考 拓展板原理图

支持的型号:

x5系列支持8路IO

k0系列支持8路IO

X2系列部分型号支持8路IO(具体是否支持请查看对应型号的规格书) 规格书下载请点击此处访问网址

拓展IO口不支持AD,SPI,I2C等功能,仅支持速率较慢的高低电平输出,按键检测(非矩阵键盘),以及部分IO口支持PWM

拓展IO只能实现单片机一部分的IO功能(如按键输入,LED,PWM),如果需要更强大的功能(如旋转编码器),建议使用单片机实现。

K0/X2系列只有io4-io7才支持PWM输出,X5系列只有io7才支持PWM输出 其他IO不支持。配置其他IO为PWM模式会报错。

PWM功能不支持精确控制步进电机,不支持输出精确的脉冲个数,不支持互补输出。

PWM仅建议用于蜂鸣器,风扇调速,LED亮度控制等简单PWM应用。

IO口驱动继电器时,可能驱动能力不足(市面上的继电器大部分都是5V以上的电压驱动,串口屏的IO口电压只有3.3V左右,无法正常驱动继电器),需要自行增加外部电路以增加驱动能力。

使用拓展IO之前需要用cfgpio指令绑定IO口功能,每个需要使用IO口的页面都需要用cfgpio指令重新绑定,参考: cfgpio-扩展IO模式配置

拓展IO作为输入时,建议输入3.3V的电压。如果要输入5V,需要最好串联电阻分压一下,串联至少1K的电阻。

../_images/expandIO_1.png

拓展IO简单使用

../_images/expandIO_2_1.png

第一步,在页面中新建数个按钮和数字控件,并修改objname如下所示,其中led和beep是数字控件,其他是按钮控件

../_images/expandIO_2_2.png

第二步,在页面前初始化事件中绑定相关按键并初始化pwm值

../_images/expandIO_2_3.png

在 up 按键中编写如下代码(建议把代码写到弹起事件中,避免首次进入时触发,下同)

../_images/expandIO_2_4.png

在 left 按键中编写如下代码

../_images/expandIO_2_5.png

在right按键中编写如下代码

../_images/expandIO_2_6.png

在down按键中编写如下代码

../_images/expandIO_2_7.png

在esc按键中编写如下代码

../_images/expandIO_2_8.png

在enter按键中编写如下代码

../_images/expandIO_2_9.png

下载到屏幕调试即可

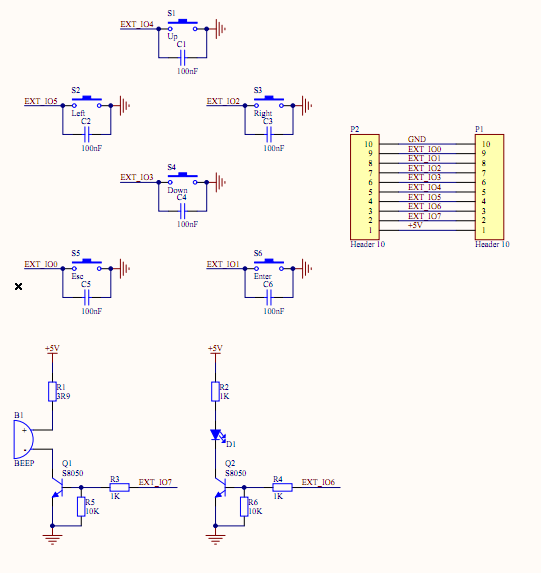
拓展板原理图

../_images/expandIO_2.png

sleep睡眠模式与拓展IO

在进入睡眠模式后,拓展IO的某些功能会无法使用,请注意

提示

在进入睡眠模式后,输入相关的功能如上拉输入模式、件事件邦定输入模式是无法使用的,输出相关的功能如推挽输出模式、PWM输出模式、开漏模式

外部IO-样例工程下载

演示工程下载链接:

《拓展IO例程》演示工程下载

《IOtest》演示工程下载

拓展IO-相关链接

cfgpio-扩展IO模式配置

拓展IO相关问题

pio0~pio7-扩展IO端口

pwm4~pwm7-扩展IO占空比

pwmf-PWM输出的频率

sleep睡眠模式与拓展IO